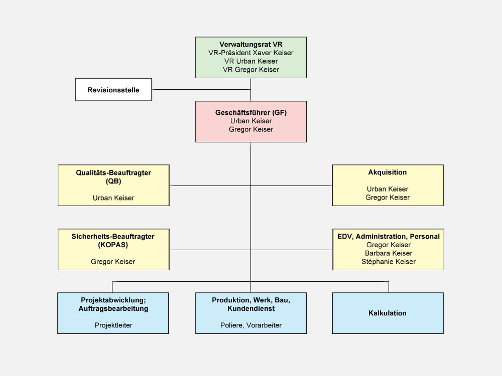
Organigramm

Organigramm

Xaver Keiser Zimmerei Zug AG | Chollerstrasse 30 | 6300 Zug | Telefon 041 740 16 16 | Fax 041 740 16 60 | info@xaver-keiser.ch